आपका अधिकार
आपकी जानकारी
RTI के माध्यम से पारदर्शिता सुनिश्चित करें
RTI क्या है?
RTI
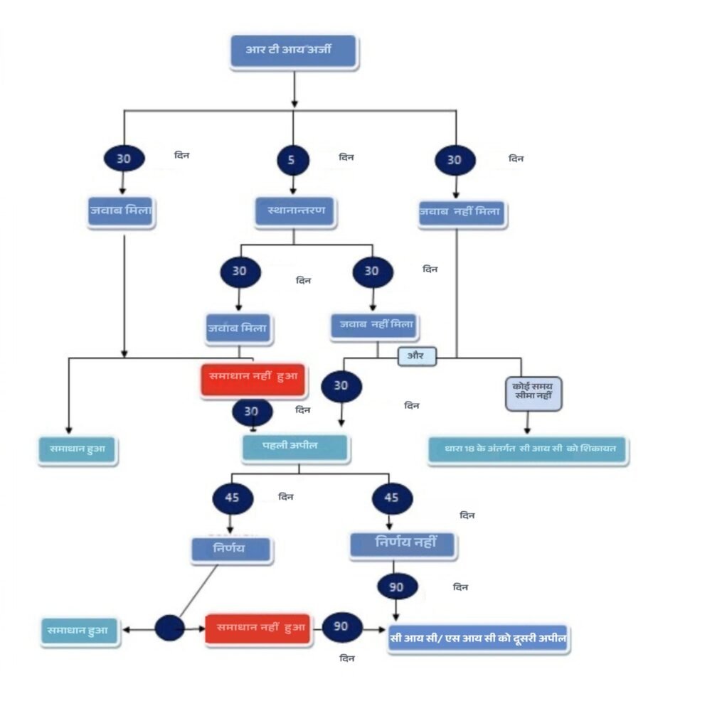
कहा RTI डाल सकते है ?

आर.टी.आई. (सूचना का अधिकार) क्यों?
मैं हमेशा से यह मानती आई हूं कि सच्ची शक्ति, सच्चाई को जानने में होती है। भारत जैसे विशाल और जटिल देश में — जिसकी प्रशासनिक प्रणाली औपनिवेशिक विरासत से प्रभावित है — सूचना अक्सर कागज़ी कार्यवाही, अस्पष्ट नियमों और अनुत्तरित सवालों की परतों में दब जाती है।
‘सूचना का अधिकार (RTI)’ ऐसा उपकरण है जो आम नागरिकों को कानूनी रूप से सवाल पूछने और उत्तर पाने का अधिकार देता है।
RTI केवल एक कानून नहीं, बल्कि एक सशक्त माध्यम है — खासकर उन लोगों के लिए जो अक्सर नजरअंदाज किए जाते हैं या हाशिये पर रहते हैं। चाहे बात राशन कार्ड की हो, स्कूल में दाखिले की, लंबित सरकारी योजनाओं की, या फिर सड़क के गड्ढे भरवाने की — RTI सिस्टम को अधिक पारदर्शी, जवाबदेह और सहभागी बनाता है।
मैंने इस प्रोजेक्ट पर दो वर्ष पहले काम करना शुरू किया, जब मुझे एहसास हुआ कि यह कितना प्रभावशाली माध्यम है — लेकिन दुर्भाग्य से बहुत कम लोग, विशेषकर वंचित समुदायों से, इसे सही तरीके से इस्तेमाल करना जानते हैं।
इस वेबसाइट और जागरूकता कार्यक्रमों के माध्यम से मेरा उद्देश्य है कि RTI को सरल, सुलभ और व्यवहारिक बनाया जाए, ताकि अधिक से अधिक लोग पहला कदम उठा सकें — यानी सही सवाल पूछना।
RTI कार्यशाला





